НАЗАД

CLIFFORD

ACE 3000

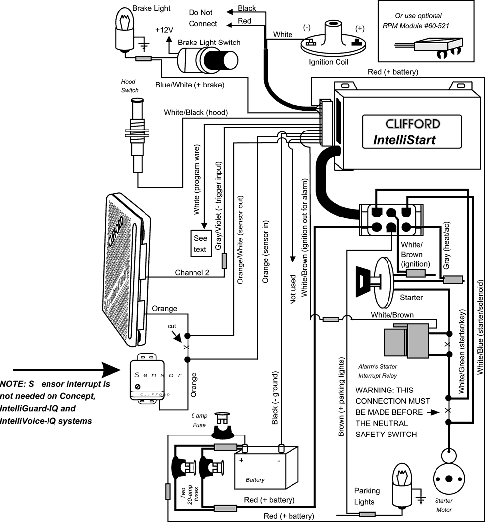
Схема подключения

Рис. 1

 

Рис. 2

 

Рис. 3
11.03.2002