
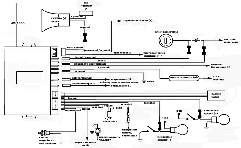
IMPORTANT: Read directions and study the system la/out before beginning installation.
A. Use the TOTAL SYSTEM LAYOUT as reference and plug all module wires on to the modulo. Remove all fuses. Fuses will be replaced after all wiring is module. All wire connections must be solid and well insulated, poor connections cause false alarms and other serious malfunctions (refer to Installation Notes). Harness the wires together using a good quality electrical tape.
B. Determine where the control module will be mounted. Recommended locations include above the trim panel that covers the under side of the steering column or behind the radio console. The control module must be tie wrapped to a wire loom or dash support bracket. Make sure the module and harness are free of any moving parts of the vehicle. With the mounting location of the control modulo determined, the module wires can be lengthened or shortened during installation to provide for a minimum of wire "spaghetti". The control module, shock sensor, and all accessories except for the siren, pin switches, and mercury-tilt switches, must be mounted Inside the vehicle. C. Preparation of the module and module harness is now complete.
LOOPS ARE COLOR WIRE JUMPERS
NOTE: Refer to the operating instructions for a full explanation of {he selectable operating characteristics of L1,2,4,5,and 6. (They are all optional!)
To access loops described below, remove the 4 corner screws from the module case. DO NOT touch or disturb any other circuit board components. If the loops are cut it will create the following functions:
LOOP L:1 - ENABLE 2 CAR MODE (YELLOW)
LOOP L:2 - ELIMINATE ARMING/DISARM CHIRPS (PINK)
LOOP L:4 - ELIMINATE PASSIVE ARM (BLUE) (Cannot be cut if using passive door locks)
LOOP L:5 - EXTENDED DOOR LOCKS (WHITE) (For late model Mercedes and Audi vehicles, extends door lock output)
LOOP L:6 - PASSIVE DOOR LOCK (ORANGE) (Will now lock the doors when the alarm system arms passively, Loop L:4 must NOT be cut)
4.08.2002