Previous Next

Battery Junction Box

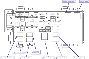
Battery Junction Box (3.0L)

Battery Junction Box Fuse Descriptions (3.0L)

Previous Next