REMOVAL AND INSTALLATION



caution
  • The magnetic encoder collects any metallic particle easily, because it is magnetized. Make sure that the magnetic encoder should not collect any metallic particle. Check that there is not any trouble prior to reassembling it.
  • When the driveshaft assembly is removed and installed, make sure that the magnetic encoder does not contact with surrounding parts to avoid damage.
  • When the driveshaft assembly is removed and installed, the front wheel speed sensor must be removed to avoid damage.
Pre-removal operation
  • Transmission Fluid Draining (Refer to GROUP 22A and 22C, On-vehicle Service - Transmission Oil Replacement , ).

Post-installation Operation
  • Check the Ball Joint Dust Cover for cracks or damage by pushing it with your finger.
  • Transmission Fluid Filling (Refer to GROUP 22A and 22C, On-vehicle Service - Transmission Oil Replacement , ).





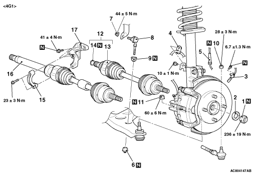
Removal steps
<<A>>
>>D<<
1.
Driveshaft nut

>>D<<
2.
Washer


3.
Front wheel speed sensor


4.
Brake hose bracket


5.
Front wheel speed sensor harness and strut assembly connection

>>B<<
6.
Stabilizer link bush (A)

>>B<<
7.
Stabilizer link bush (B) assembly

>>B<<
8.
Stabilizer link inner bush
<<B>>

9.
Self-locking nut (tie rod end connection)
<<B>>

10.
Self-locking nut (lower arm ball joint connection)
<<C>>
>>A<<
11.
Driveshaft assembly


12.
Driveshaft


13.
Circlip




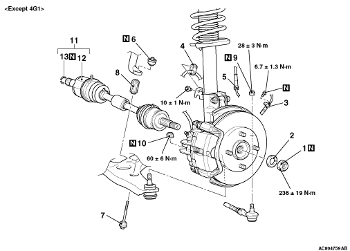
Removal steps
<<A>>
>>D<<
1.
Driveshaft nut

>>D<<
2.
Washer


3.
Front wheel speed sensor


4.
Brake hose bracket


5.
Front wheel speed sensor harness and strut assembly connection

>>C<<
6.
Stabilizer link bush (A)


7.
Flange nut

>>C<<
8.
Stabilizer link assembly

>>C<<
9.
Stabilizer link bush (B)
<<B>>

10.
Self-locking nut (tie rod end connection)
<<B>>

11.
Self-locking nut (lower arm ball joint connection)
<<C>>
>>A<<
12.
Driveshaft assembly (LH)


13.
Driveshaft (LH)


14.
Circlip


15.
Bracket cover
<<C>>
>>A<<
16.
Driveshaft assembly (RH)


17.
Bracket

REMOVAL SERVICE POINTS



<<A>> DRIVESHAFT NUT REMOVAL


caution Do not apply pressure to the wheel bearing by the vehicle weight to avoid possible damage when the driveshaft nut is loosened.

Use special tool front hub and flange yoke holder (MB990767) to fix the hub and remove the driveshaft nut.

<<B>> SELF-LOCKING NUT (TIE ROD END CONNECTION)/SELF-LOCKING NUT (LOWER ARM BALL JOINT CONNECTION) REMOVAL



caution
  • Do not remove the nut from ball joint. Loosen it and use special tool to avoid possible damage to ball joint threads.
  • Hang special tool with cord to prevent it from falling.
Replace the self-locking nut with a regular nut, and then install special tool steering linkage puller (MB991113) as shown in the figure.

<<C>> DRIVESHAFT/DRIVESHAFT (LH)/DRIVESHAFT (RH) REMOVAL




1.
caution
  • The magnetic encoder collects any metallic particle easily, because it is magnetized. Make sure that the magnetic encoder does not collect any metallic particle.
  • When the driveshaft is removed, make sure that it does not contact with the magnetic encoder and front wheel speed sensor to avoid damage.
Use the following special tools to push out the driveshaft or the driveshaft and inner shaft assembly from the hub.

  • Front hub and flange yoke holder (MB990767)
  • Axle shaft puller (MB990241)

2.Remove the driveshaft from the hub by pulling the bottom of the brake disc towards you.

3.
caution
  • Do not pull on the driveshaft; doing so will damage the TJ; be sure to use the pry bar.
  • When pulling the driveshaft out from the transmission, be careful that the spline part of the driveshaft does not damage the oil seal.
Insert a pry bar between the transmission case and the driveshaft, and then pry and remove the driveshaft from the transmission.
note For vehicles with petrol engine 4G1 and diesel engine, it is not necessary to use a pry bar in removal of the driveshaft (RH).

4.Use special tool plug (MB991460) to prevent the entry of foreign material into the transmission case.

caution Do not apply pressure to the wheel bearing by the vehicle weight to avoid possible damage when the driveshaft is removed. If, however, vehicle weight must be applied to the bearing in moving the vehicle, temporarily secure the wheel bearing by using the following special tools.

  • Spacer (MB991000)
  • Front hub remover and installer (MB991017)

INSTALLATION SERVICE POINTS



>>A<< DRIVESHAFT (RH)/DRIVESHAFT (LH)/DRIVESHAFT INSTALLATION



caution
  • The magnetic encoder collects any metallic particle easily, because it is magnetized. Make sure that the magnetic encoder should not collect any metallic particle. Check that there is not any trouble prior to reassembling it.
  • When the driveshaft is installed, make sure that it does not contact with the magnetic encoder and front wheel speed sensor to avoid damage.
  • When installing the driveshaft, be careful that the driveshaft does not damage the oil seal.

>>B<< STABILIZER LINK INNER BUSH/STABILIZER LINK BUSH (B) ASSEMBLY/STABILIZER LINK BUSH (A) INSTALLATION



Install the stabilizer link bush (B) assembly, stabilizer link inner bush and stabilizer link bush (A) as shown in the figure, and tighten the stabilizer link bush (A) so that the protruding length of the stabilizer link bush (B) assembly meets its standard value (A).
Standard value (A): 22 ± 1.5 mm

>>C<< STABILIZER LINK BUSH (B)/STABILIZER LINK ASSEMBLY/STABILIZER LINK BUSH (A) INSTALLATION



Install the stabilizer link bush (B), stabilizer link assembly and stabilizer link bush (A) as shown in the figure, and tighten the stabilizer link bush (A) so that the protruding length of the stabilizer link assembly meets its standard value (A).
Standard value (A): 5 ± 1.5 mm

>>D<< WASHER/DRIVESHAFT NUT INSTALLATION



1.Be sure to install the driveshaft washer in the specified direction.
2.
caution Before securely tightening the driveshaft nuts, make sure there is no load on the wheel bearings. Otherwise the wheel bearing will be damaged.
Using special tool front hub and flange yoke holder (MB990767), tighten the new driveshaft nut to the specified torque.
Tightening torque: 236 ± 19 N·m